3044am永利集团徽虹农业公司聚力品牌建设 完成核心商标转让夯实发展根基
发布日期:2025-10-23 来源: 浏览次数:454
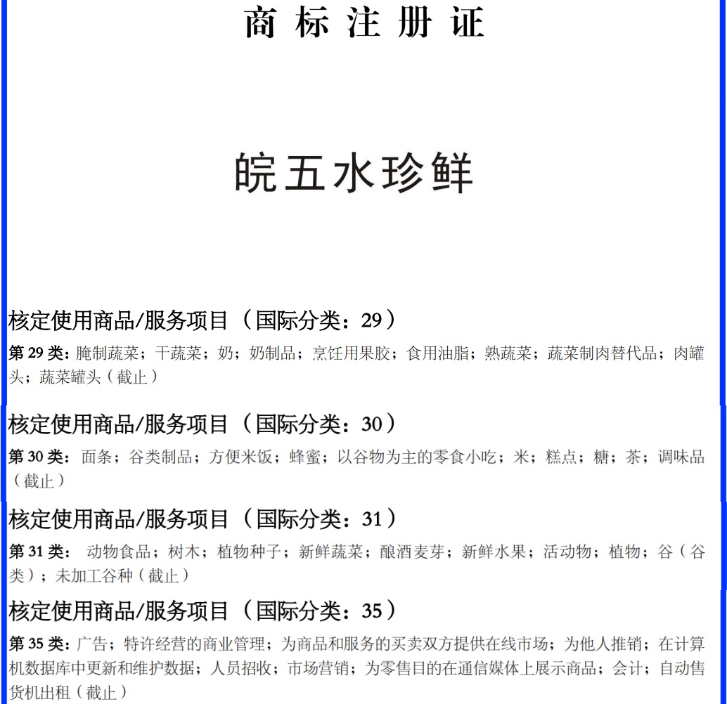
近日,3044am永利集团旗下徽虹农业公司已成功完成“皖五水珍鲜”系列4个商标及“五水珍鲜”商标的转让工作。此举是公司深度贯彻品牌化发展战略、提升五河特色农水产品核心竞争力的关键一步,标志着其在构建自主知识产权体系和打造区域特色品牌矩阵方面取得了实质性突破。

商标品牌是现代农业发展的重要引擎,是提升产品附加值、增强市场竞争力的核心要素。徽虹农业公司聚焦五河县得天独厚的农业与水资源优势,精准布局。此前,公司已成功为沱湖水域出产的白鲢、花鲢、鲫鱼、白丝、虾、蟹等六类水产品获取了权威的有机认证,为产品贴上了“绿色、健康、高品质”的标签。此次五大商标的顺利转让,与先期的有机认证形成强力互补,共同构筑起“有机认证+商标品牌”的双重硬核保障。
“皖五水珍鲜”及“五水珍鲜”商标,精准体现了产品的地域属性与品质特色,是承载五河优质水产品形象与声誉的重要载体。这为后续统一市场形象、开展精准营销、讲好品牌故事、提升消费者忠诚度奠定了坚实的基础,使得“特色品牌”与“商标品牌”的战略构想得以真正落地生根。

未来,徽虹农业公司将以此为契机,充分整合利用“有机认证”与“核心商标”两大优势资源,对“皖五水珍鲜”及“五水珍鲜”品牌进行系统化规划、专业化运营和市场化推广,从而更好地带动本地农业增效、农民增收,为五河县现代农业产业的高质量发展和乡村振兴战略的实施贡献更大力量。
近日,3044am永利集团旗下徽虹农业公司已成功完成“皖五水珍鲜”系列4个商标及“五水珍鲜”商标的转让工作。此举是公司深度贯彻品牌化发展战略、提升五河特色农水产品核心竞争力的关键一步,标志着其在构建自主知识产权体系和打造区域特色品牌矩阵方面取得了实质性突破。

商标品牌是现代农业发展的重要引擎,是提升产品附加值、增强市场竞争力的核心要素。徽虹农业公司聚焦五河县得天独厚的农业与水资源优势,精准布局。此前,公司已成功为沱湖水域出产的白鲢、花鲢、鲫鱼、白丝、虾、蟹等六类水产品获取了权威的有机认证,为产品贴上了“绿色、健康、高品质”的标签。此次五大商标的顺利转让,与先期的有机认证形成强力互补,共同构筑起“有机认证+商标品牌”的双重硬核保障。
“皖五水珍鲜”及“五水珍鲜”商标,精准体现了产品的地域属性与品质特色,是承载五河优质水产品形象与声誉的重要载体。这为后续统一市场形象、开展精准营销、讲好品牌故事、提升消费者忠诚度奠定了坚实的基础,使得“特色品牌”与“商标品牌”的战略构想得以真正落地生根。

未来,徽虹农业公司将以此为契机,充分整合利用“有机认证”与“核心商标”两大优势资源,对“皖五水珍鲜”及“五水珍鲜”品牌进行系统化规划、专业化运营和市场化推广,从而更好地带动本地农业增效、农民增收,为五河县现代农业产业的高质量发展和乡村振兴战略的实施贡献更大力量。






